Facility Use Approval Process
The Foothills Unitarian Church employs a structured approval process for the use of its facilities to ensure that all events align with our community values and logistical capacities. This process varies slightly depending on the origin of the request but is designed to be straightforward and efficient.
Approval Considerations and Entities
Depending on the event different approval considerations apply. The following diagrams and tables outline the approval considerations and the involved entities.

|
Approval Considerations |
Determined By |
||
|
Internal vs. External |
Internal - Foothills Internal Events |
External - Rentals & External Uses |
Facilities Approval Group |
| Authorized - Approved by correct approval entity |
Non-Authorized - Not approved by right approval entity |
Staff Lead / Shared Ministry Covenant | |
|
Regular vs "Church Wide" |
Regular - Events that don't need promotion | "Church Wide" - events that require or desire promotion |
Group Leaders/ Staff Leads |
|
Space Availability |
Space Available - Space is open & staff have capacity to manage event | Space Not-Available - Either space is not available or staff don't have capacity to manage event | Facilities Approval Group |
|
Approval Entities |
Role |
|
Facilities Approval Group |
|
|
Staff Lead |
|
|
|
|
Group Leaders |
|
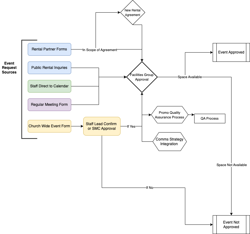
Event Approval Sequence

Step 1: Event Request Source(s)
-
- Staff Events: Staff members can submit events directly onto the calendar. These requests are routed to an appropriate approval group based on the specifics of the request.
- Regular Group Meetings (Group Leaders): Group Leaders request space through their groups using the Regular Group Meeting Space Request Form (Admin Link). This process ensures that recurring or one-time group events are accommodated within our church's schedule.
- Events with Promotion: Both group leaders and staff can use the Event with Promotion Form (Admin Link) for events requiring promotional efforts.
- Rental Partners: Specific forms are available for our rental partners, tailored to their unique needs and the terms of our partnership agreements.
- Public Rental Inquiries: The general public interested in renting our facilities can use the Public Rental Form. This ensures that all external requests are centralized and processed efficiently.
Step 2: Event Authorization
-
-
- Staff Events - No Additional Authorization
- Regular Group Meetings (Group Leaders)- No Additional Authorization
- Events with Promotion - Staff Lead or SMC w/ Consultation with Exec Team
- Rental Partners - According to Scope of Rental Agreement
- Public Rental Inquiries- Alignment with Values
-
Step 3: Facilities Approval Group
-
-
-
- Queue for Approval: Event requests submitted via forms are placed in a queue awaiting review by an authorized member of the relevant approval group. This ensures a systematic review of each request based on its nature and the church's capacity to host the event.
- Review and Approval: An authorized approver assesses the event request for alignment with church values, availability of space, and logistical feasibility. The approver has the authority to approve or deny the request based on these criteria.
-
-
Step 4: Promotional and Comms Strategy
- All events with promotion will trigger review of Communication team for QA of Online Presence and Communication Strategy Integration
- Determine Need for Registration Page
Step 5: Coordination and Communication
-
-
Notification: Once a decision is made, an automatic notification is sent to the event requestor. This notification can be customized at the time of approval to include specific messages or instructions.
- Instructions for Facilities Staff will be added to the event and staff notified.
- Automation for Forms: For requests made through the Regular Group Meeting Space Request Form and the Event with Promotion Form, an automation is triggered, sending a templated email to the requestor once the form is filled out. This email outlines the next steps, providing clear guidance on what the requestor can expect following approval. Once it is approved, another automated email can be send. c.f Template Emails.
-