Skip to main content

Facility Use Approval Process

The Foothills Unitarian Church employs a structured approval process for the use of its facilities to ensure that all events align with our community values and logistical capacities. This process varies slightly depending on the origin of the request but is designed to be straightforward and efficient.

Approval Considerations and Entities

Depending on the event different approval considerations apply. The following diagrams and tables outline the approval considerations and the involved entities. 

mMY6x4JY69djRnxY-drawing-3-1709843162.png

Approval Considerations

   

Determined By

Internal vs. External 

Internal - Foothills Internal Events
External - Rentals & External Uses
Facilities Approval Group

Authorized vs Non-Authorized

Authorized - Approved by correct approval entity
Non-Authorized - Not approved by right approval entity 
Staff Lead / Shared Ministry Covenant

Regular vs "Church Wide"

Regular - Events that don't need promotion "Church Wide" - events that require or desire promotion 
Group Leaders/ Staff Leads

Space Availability 

Space Available - Space is open & staff have capacity to manage event  Space Not-Available - Either space is not available or staff don't have capacity to manage event Facilities Approval Group

Approval Entities

Role

Facilities Approval Group

  • Determine capacity to hold event (space availability and staff capacity)
  • Allocate and assign room and resources 
  • Communicate with space user
  • Coordinates facility access 

Staff Lead 

  • Initiator of Event or Direct Approver of Group Leader Event

Shared Ministry Covenant

  • Approval of Group Existence (for Regular Meetings)
  • Approval of Church Wide Events as part of yearly plan

Group Leaders

  • Approval of Regular Meeting (of approved group)
  • Creators of SMC 

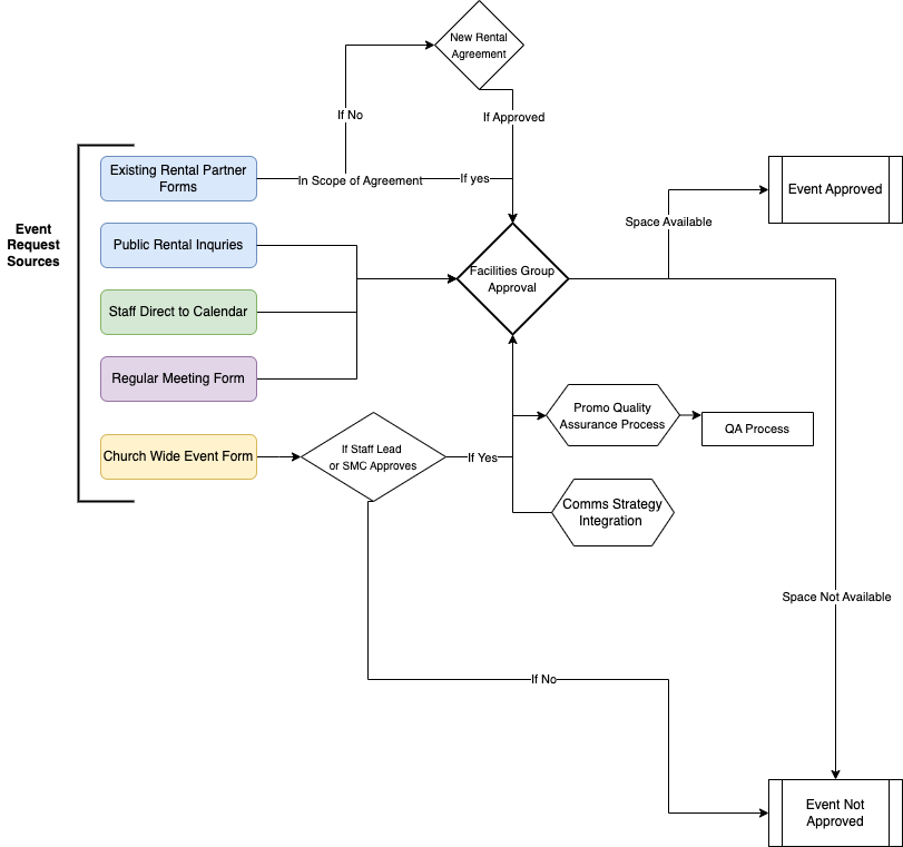
Event Approval Sequence

IpjJlzuPlTVB7tGp-drawing-11-1710954029.png

Step 1: Event Request Source(s)

    1. Staff Events: Staff members can submit events directly onto the calendar. These requests are routed to an appropriate approval group based on the specifics of the request. 
    2. Regular Group Meetings (Group Leaders): Group Leaders request space through their groups using the Regular Group Meeting Space Request Form (Admin Link). This process ensures that recurring or one-time group events are accommodated within our church's schedule.
    3. Events with Promotion: Both group leaders and staff can use the Event with Promotion Form (Admin Link) for events requiring promotional efforts. 
    4. Rental Partners: Specific forms are available for our rental partners, tailored to their unique needs and the terms of our partnership agreements.
    5. Public Rental Inquiries: The general public interested in renting our facilities can use the Public Rental Form. This ensures that all external requests are centralized and processed efficiently.

Step 2: Event Authorization

      1. Staff Events - No Additional Authorization before Facilities Approval Group
      2. Regular Group Meetings (Group Leaders)- No Additional Authorization before Facilities Approval Group
      3. Events with Promotion - Staff Lead or Shared Ministry Covenant Authorization 
      4. Rental Partners - According to Scope of Rental Agreement
      5. Public Rental Inquiries- Alignment with Values

Step 3: Facilities Approval Group

  1. Queue for Approval: Event requests submitted via forms are placed in a queue awaiting review by an authorized member of the Facilities Approval Group. This ensures a systematic review of each request based on its nature and the church's capacity to host the event.
  2. Review and Approval: An authorized approver assesses the event request for alignment with church values, availability of space, and logistical feasibility. The approver has the authority to approve or deny the request based on these criteria.

Step 4: Promotional and Comms Strategy 

  1. All events with promotion will trigger review of Communication team for Quality Assurance of ChurchCenter Presence and integration into Communication Strategy
    1. This includes determination if the event needs a Registration Signup. 

Step 5:  Coordination and Communication 

    1. Notification: Once a decision is made, an automatic notification is sent to the event requestor. This notification can be customized at the time of approval to include specific messages or instructions.

    2. Instructions for Facilities Staff will be added to the event and staff notified. 
    3. Automation for Forms: For requests made through the Regular Group Meeting Space Request Form and the Event with Promotion Form, an automation is triggered, sending a templated email to the requestor once the form is filled out. This email outlines the next steps, providing clear guidance on what the requestor can expect following approval. Once it is approved, another automated email can be send. c.f Template Emails.