Facility Use Approval Process
Facility Use Approval Process
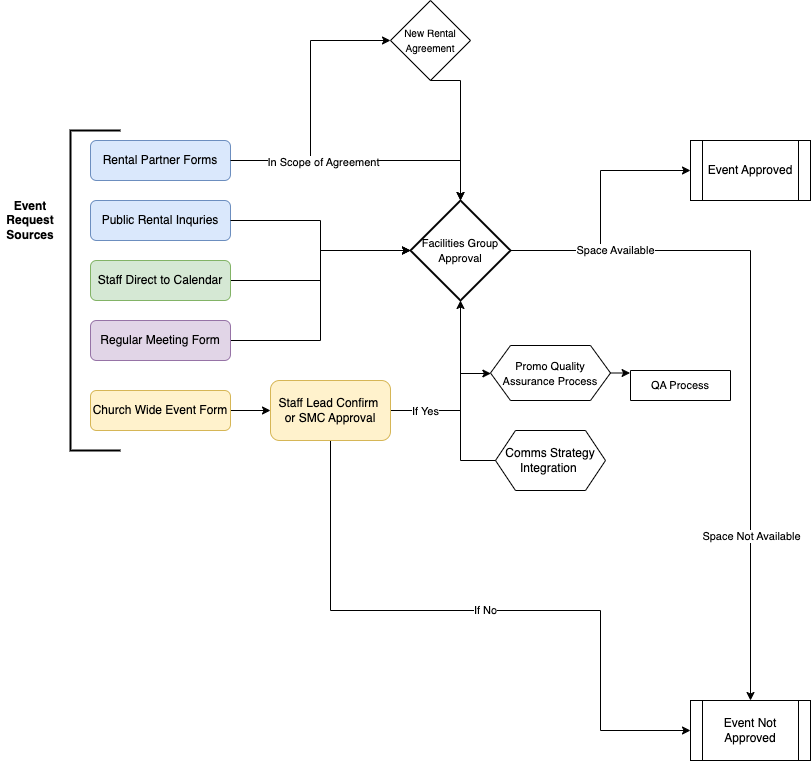
The Foothills Unitarian Church employs a structured approval process for the use of its facilities to ensure that all events align with our community values and logistical capacities. This process varies slightly depending on the origin of the request but is designed to be straightforward and efficient.
Event Request Sources
Foothills Events Approval Process
If The Event Authorized Space Available
Rental Approval
Next Steps Post-Approval
Following approval, the event requestor will receive detailed information on how to proceed, including:
